蜜桃直播

蜜桃直播

蜜桃直播

当前位置:
蜜桃直播 > 蜜桃直播 >
  • 2021-09-10

    蜜桃直播 关于选聘蜜桃直播 本科生班主任的通知

    蜜桃直播 关于选聘蜜桃直播 班主任的通知各位教职工:为加强和改进新形势下高校思想政治工作,进一步配齐建强蜜桃直播 班主任队伍,根据《蜜桃直播 本科生班主任管理办法》(重大委〔2021〕33号)(见附件1),将蜜桃直播 选聘蜜桃直播 班主任事宜通知如下(原有的招聘同时作废):一、选聘岗位班主任岗位:面向蜜桃直播 中青年教师选聘15名,担任班主任年限至少为1年。二、岗位职责班主任工作,独立带班,完成《蜜桃直播 本科生班主任管理办法》规定的...

  • 2021-09-10

    本科生三支部开展“学习《中国共产党普通高等学校基层组织工作条例》”主题党日活动

    2021年9月8日下午,蜜桃直播 本科生三支部在A5310教室举办了主题为“学习《中国共产党普通高等学校基层组织工作条例》”的主题党日活动,本次活动由刘培宇同志主持,支部全体党员参加。刘培宇同志从条例的修订背景意义、如何贯彻落实、全文逐条解读三个方面展开介绍,就《中国共产党普通高等学校基层组织工作条例》中的总则、组织设置、主要职责、党的纪律检查工作、党员队伍建设、干部和人才工作、思想政治工作、对群团组织...

  • 2021-09-09

    2021全球绿色发展高峰论坛成功举办

    ​2021年9月6日至8日,以“碳中和愿景下能源转型与创新”为主题的2021全球绿色发展高峰论坛在四川省成都市成功举办。本次论坛由全球绿色发展联盟(GLOGDA)、中国西部海外高新科技人才洽谈会(OHTC)、蜜桃直播 、四川大学联合举办,邀请诺贝尔奖获得者、海内外院士等各国能源行业专家学者参加。为应对全球气候变化的挑战,与会嘉宾共同探讨“双碳”目标下的能源转型和综合能源系统建设问题,为实现碳中和愿景献言献策。9月6日上...

  • 2021-09-07

    2021年蜜桃直播 研究生新生开学典礼暨新生开学第一课隆重举行

    万顷丹桂满渝州,一片学子少年心。2021年9月5日下午,蜜桃直播-探花直播-色播 在6117报告厅隆重召开了2021级研究生新生开学典礼暨新生第一课。蜜桃直播 院长李剑、副院长胡建林、副院长杜雄、中国中冶美丽乡村与智慧城市技术研究院副院长石小波、各系/中心研究生导师代表、研究生办公室及学生工作办公室老师、 2021级博士研究生和2021级硕士研究生代表现场参加,典礼在bilibili网站同步线上直播。首先,李剑院长代表蜜桃直播 对2021...

  • 2021-08-30

    我院教师论文入选中国科协优秀科技论文

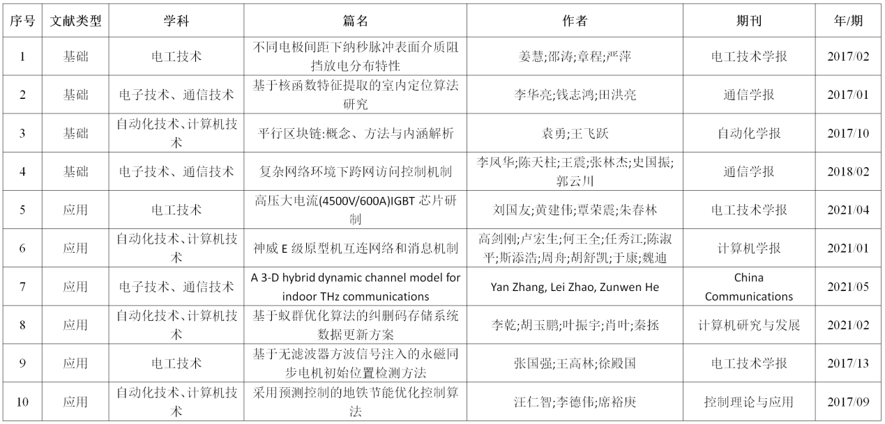
    热烈祝贺我院姜慧老师撰写的文章《不同电极间距下纳秒脉冲表面介质阻挡放电分布特性》入选“中国科协优秀科技论文”!“中国科协优秀科技论文” 遴选是中国科学技术协会自2016年起每年组织的一项重要学术活动,旨在遴选出在国际学术界有影响、在科技前沿有突破和建树、对原始创新有引领作用、对蜜桃直播-探花直播-色播经济社会建设有重大贡献的优秀论文。论文遴选范围是近5年发表在正式出版的具有国内统一刊号(CN)的中国科技期刊上的所有论文,...

  • 2021-08-23

    我院教师团队获电力电子领域顶级期刊IEEE TPEL最佳论文奖

    近日,IEEE电力电子学会(Power Electronics Society, PELS)正式公布了旗舰期刊IEEE Transactions on Power Electronics(IEEE TPEL)2020年度最佳论文奖(Best Paper Award)。该刊2020年度共出版1148篇论文,评选出了一等奖论文4篇、二等奖论文6篇,具体获奖名单见链接://www.ieee-pels.org/awards/ieee-transactions-prize-paper-award/2020-winners?highlight=WyJzZWNvbmQiLCJwbGFjZSIsInNlY29uZCBwbGFjZSJd)。我...

  • 2021-07-24

    蜜桃直播 党委理论学习中心组开展2021年第五次集中学习

    2021年7月22日上午,蜜桃直播 党委理论学习中心组(扩大)开展2021年第五次集中学习会。蜜桃直播 党委委员、纪委委员、党政联席会成员、教工党支部书记参加了本次专题学习会。学习会由院党委书记谢开贵主持。

  • 2021-07-23

    蜜桃直播 党委开展“讲我和党的故事 向建党百年献礼”政治生日主题党日活动

    为进一步强化党员身份意识,推动党史学习教育工作见实效,2021年7月22日,蜜桃直播 党委开展“讲我和党的故事 向建党百年献礼”政治生日主题党日活动。蜜桃直播 党委书记谢开贵,党委副书记孟繁琦,党委委员、副院长胡建林以及2021年过“政治生日”的6名教工党员参加了活动。活动由孟繁琦主持。

  • 2021-07-20

    蜜桃直播 协同创新中心教工支部开展“参观红岩圣地 感悟革命情怀”师生联合实地研学活动

    为庆祝中国共产党成立100周年,进一步发挥红岩革命精神在大学生理想信念教育、革命传统教育等方面的积极作用,2021年6月24日,蜜桃直播 协同创新中心教工支部联合中心学生党员们赴重庆红岩革命纪念馆开展实地研学活动。

  • 2021-07-19

    2021年蜜桃直播-探花直播-色播 “电气之光”硕博学术夏令营成功举办

     2021年7月14日-16日, 2021年蜜桃直播-探花直播-色播 “电气之光”硕博学术夏令营在蜜桃直播 成功举办,夏令营秉承着“走进重庆,体验重大,感知电气”的创办宗旨,已经成功举办了十届。本届夏令营共计730余名同学报名,经过蜜桃直播 的筛选,共选拔了57所双一流高校的190余名同学代表参加,本届夏令营活动采取“线上+线下”结合的方式举行。7月14日上午9点,2021年蜜桃直播-探花直播-色播 “电气之光”硕博学术夏令营在六教6119会议室举行...